简介
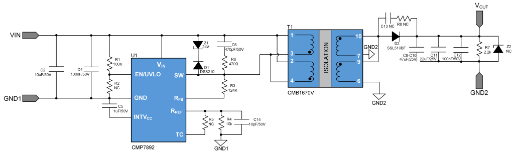
CMP7892+ CMB1670V是一款小型化的隔离电源方案。芯片和变压器配合必要的容阻和整流二极管,可以实现12-24V输入,12V输出10W功率的隔离稳压电源。
方案特点
- 系统无需额外辅助绕组或光耦
- 系统无需额外片外补偿电容
- 支持输出二极管温度补偿
- 隔离电压3500VDC
方案编码
VRB1512D-10W-7892-1670V
购买样品
评估板

评估板原理图

评估板正面

评估板背面
产品性能
| 性能指标 | 测试条件 | 最小值 | 典型值 | 最大值 | 单位 |
|---|---|---|---|---|---|
| 输入电流(满载) | VCC1=15V, IO=840mA | 798 | mA | ||
| 输入电流(空载) | VCC1=15V | 5.8 | mA | ||
| 转换效率 | VCC1=15V, IO=840mA | 84.2 | % | ||
| 纹波&噪声 | VCC1=15V, IO=840mA | 255 | mV | ||
| 工作温度 | -40 | 85 | ℃ |
资料下载
| 文件类型 | 文件名称 |
|---|---|
| 方案说明 | 12-24V宽压输入,12V输出10W隔离电源方案 |
| BOM | VRB1512D-10W-7892-1670V BOM |
| PCB文件 | VRB1512D-10W-7892-1670V.zip |
| 开源平台 | 在线开源硬件平台 |
声明:线易微电子使用开源EDA软件(KiCAD等)及免费EDA软件(立创EDA等)创建、编辑、和管理PCB项目,并导出为行业兼容格式。

