简介
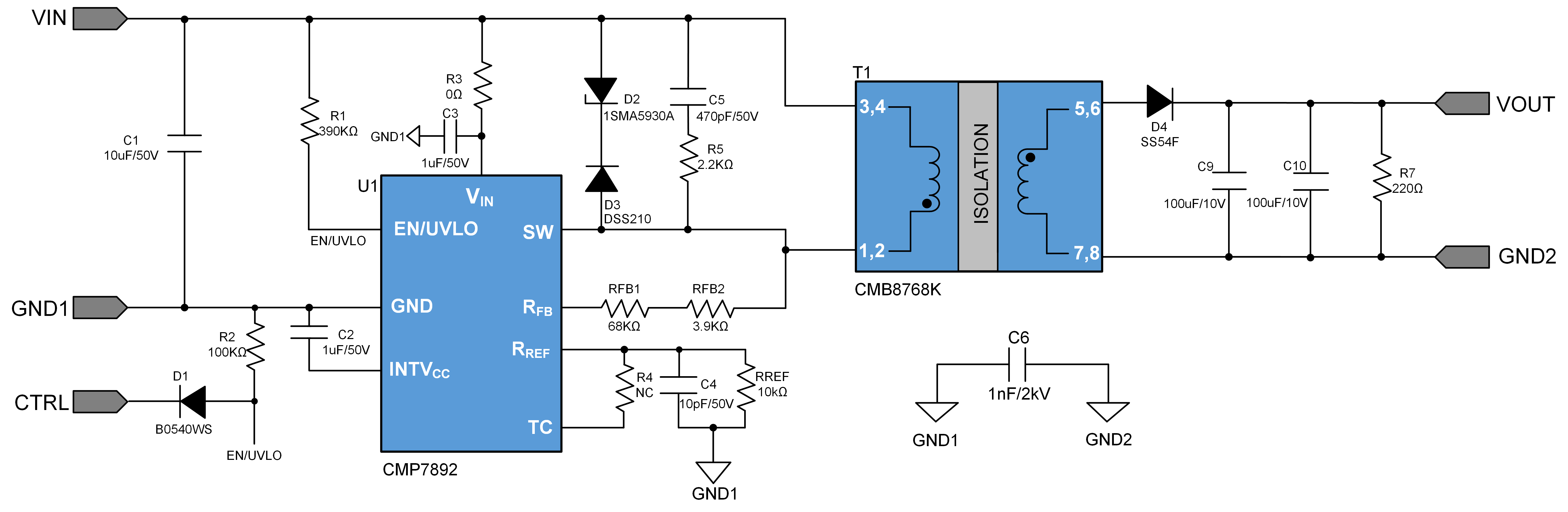
CMP7892+ CMB8768K 是一款小型化的隔离电源方案。芯片和变压器配合必要的容阻和整流二极管,可以实现 9-36V 输入,3.3V 输出 3W 功率的隔离稳压电源。
方案特点
- 系统无需额外辅助绕组或光耦
- 系统无需额外片外补偿电容
- 支持输出二极管温度补偿
- 隔离电压 1500VDC
方案编码
URB2403S-3W-7892-8768K
样品申请
评估板


评估板正面

评估板背面
产品性能
| 性能指标 | 测试条件 | 最小值 | 典型值 | 最大值 | 单位 |
|---|---|---|---|---|---|
| 输入电压 | 9 | 24 | 36 | V | |
| 输出电压 | 3.3 | V | |||
| 输出功率 | 3 | W | |||
| 输入电流(满载) | VIN=24V, IO=909mA | 163 | mA | ||
| 输入电流(空载) | VIN=24V | 3 | mA | ||
| 转换效率 | VIN=24V, IO=909mA | 78 | % | ||
| 纹波&噪声 | 20MHz带宽,标称输入电压 | 50 | mV | ||
| 工作温度 | -40 | 85 | ℃ |
资料下载
| 文件类型 | 文件名称 |
|---|---|
| 方案说明 | 9-36V宽压输入,3.3V输出3W隔离电源方案 |
| BOM | URB2403S-3W-7892-8768K BOM |
| PCB文件 | URB2403S-3W-7892-8768K.zip |
| 开源平台 | 在线开源硬件平台 |
声明:线易微电子使用开源EDA软件(KiCAD等)及免费EDA软件(立创EDA等)创建、编辑、和管理PCB项目,并导出为行业兼容格式。