简介
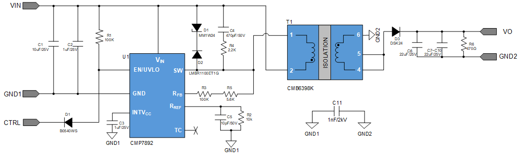
CMP7892+ CMB6398K 是一款小型化的隔离电源方案。芯片和变压器配合必要的容阻和整流二极管,可以实现 9-18V 输入,5V 输出 2W 功率 1.5KV 隔离电源。
方案特点
- 系统无需额外辅助绕组或光耦
- 系统无需额外片外补偿电容
- 支持输出二极管温度补偿
- 隔离电压 1500VDC
方案编码
WRB1205S-2W-7892-6398K
样品申请
评估板


评估板正面

评估板背面
产品性能
| 性能指标 | 测试条件 | 最小值 | 典型值 | 最大值 | 单位 |
|---|---|---|---|---|---|
| 输入电压 | 9 | 12 | 18 | V | |
| 输出电压 | 5 | V | |||
| 输出功率 | 2 | W | |||
| 输入电流(满载) | VIN=12V, IO=400mA | 213 | mA | ||
| 输入电流(空载) | VIN=12V | 6 | mA | ||
| 转换效率 | VIN=12V, IO=400mA | 78.5 | % | ||
| 纹波&噪声 | 20MHz带宽,标称输入电压 | 80 | mV | ||
| 工作温度 | -40 | 85 | ℃ |
资料下载
| 文件类型 | 文件名称 |
|---|---|
| 方案说明 | 9-18V宽压输入,5V输出2W隔离电源方案 |
| BOM | WRB1205S-2W-7892-6398K BOM |
| PCB文件 | WRB1205D-2W-7892-6398K.zip |
| 开源平台 | 在线开源硬件平台 |
声明:线易微电子使用开源EDA软件(KiCAD等)及免费EDA软件(立创EDA等)创建、编辑、和管理PCB项目,并导出为行业兼容格式。